Aktuelle Themen rund um den Arbeitnehmer

​​​​​​​​​​​​​​​​​​​​​​​​​​​​​​​​​​​​​​​​​​​​​​​​​​​​​​​​​​veröffentlicht​ am 13. Mai 2024 | Lesedauer ca. 12 Minuten

In unserer aktuellen Ausgabe des Global Mobility Pulse – Newsletters behandeln wir zwei Klarstellungen der Finanzverwaltung in den Lohnsteuer-Hinweisen 2024, zum einen zur lohnsteuerlichen Behandlung des Deutschland-Tickets und zum anderen zur Steuerfreiheit des geldwerten Vorteils aus der privaten Nutzung eines betrieblichen Fahrrads nach § 3 Nr. 37 EStG. Zusätzlich berichten wir über die aktuelle Rechtspre­chung des BFH zu Unterkunftskosten bei einer doppelten Haushaltsführung, Mitar­beiterbeteiligungsprogrammen, VIP-Logen und den Gesundheitsfreibet​rag. Im inter­nati­onalen Bereich berichten wir über Änderungen im Einwanderungsrecht, über die Kernpunkte der Modernisierung des Staatsangehörigkeitsrechts und über die grenz­überschreitende Telearbeit.

Lohnsteuerliche Behandlung des Deutschland-Tickets

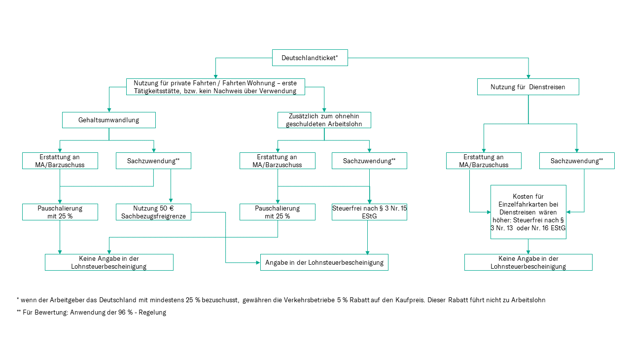
Nach § 3 Nr. 15 EStG kann der Arbeitgeber die Aufwendungen des Mitarbeiters für Fahrten mit öffentlichen Verkehrsmitteln im Linienverkehr (ohne Luftverkehr) zwischen Wohnung und erster Tätigkeitsstätte, bzw. zu einem sog. Sammelpunkt oder einem weiträumigen Tätigkeitsgebiet i.S.d. § 9 Abs. 1 Satz 3 Nr. 4a Satz 3 EStG und für Fahrten im öffentlichen Personennahverkehr (ÖPNV) steuerfrei erstatten, bzw. entsprechende Fahr­berechtigungen steuerfrei als Sachzuwendung gewähren. Voraussetzung für die Steuerfreiheit ist, dass die jeweiligen Zuwendungen zusätzlich zum ohnehin geschuldeten Arbeitslohn gewährt werden (keine Gehalts­umwandlung). In der Einkommensteuererklärung des Mitarbeiters sind die steuerfreien Leistungen auf die Entfernungspauschale anzurechnen und sind deshalb in der elektronischen Lohnsteuerbescheinigung anzugeben. ​​

Die Finanzverwaltung hat klargestellt, dass § 3 Nr. 15 EStG auch für das Deutschland-Ticket gilt, da dieses nur zu Fahrten im ÖPNV berechtigt. Dies gilt auch für zusätzliche Kosten, wie z.B. ein kostenpflichtiges Upgrade in die 1. Klasse oder für die Fahrradmitnahme. (H 3.15 „Deutschland-Ticket“ LStH 2024)

Wird das Deutschland-Ticket dem Mitarbeiter als Sachzuwendung zur Verfügung gestellt, muss es nach § 8 Abs. 2 Satz 1 EStG mit dem „um übliche Preisnachlässe geminderten üblichen Endpreis am Abgabeort“ bewertet werden. Hierbei wendet die Finanzverwaltung die sog. 96 Prozent - Regelung der R 8.1 Abs. 2 Satz 3 LStR an, so dass zur Berücksichtigung der üblicherweise gewährten Rabatte ein Abschlag von 4 Prozent auf den Endpreis vorgenommen werden darf, zu dem die Sachzuwendung fremden Letztverbrauchern im allgemeinen Geschäftsverkehr angeboten wird. Dies gilt auch, wenn der Mitarbeiter das Deutschland-Ticket mit einem Nachlass erhält, weil der Arbeitgeber dieses mit mindestens 25 Prozent bezuschusst. Dieser Nachlass wird nicht als Arbeitslohn angesehen.

Preis für das Deutschland-Ticket:49,00 Euro
./. Nachlass 5 Prozent (kein Arbeitslohn): 2,45 Euro
= vom Arbeitgeber zu zahlen: 46,55 Euro
davon 96 Prozent:  44,68 Euro
./. Eigenanteil MA, z.B.:                  34,30 Euro
= nach § 3 Nr. 15 EStG steuerfreier geldwerter Vorteil: 10,38 Euro
Ohne Eigenanteil des Mitarbeiters beträgt der nach § 3 Nr. 15 EStG steuerfreie geldwerte Vorteil 44,68 Euro.
(Beispiel lt. H 8.1 Abs. 1 bis 4 „Deutschland-Ticket“ LStH 2024)

Nach Rz. 42 des BMF-Schreibens vom 15.8.2019 (BStBl. 2019 I, 875) ist § 3 Nr. 15 EStG vorranging vor der monatlichen 50 Euro - Sachbezugsfreigrenze zu berücksichtigen, so dass diese nicht gilt, wenn die Voraus­setzungen des § 3 Nr. 15 EStG erfüllt sind. Aber selbst, wenn die 50 Euro - Sachbezugsfreigrenze angewendet würde, müsste eine Anrechnung auf die Entfernungspauschale erfolgen, so dass ein Ausweis in der Lohn­steuerbescheinigung immer erforderlich ist, wenn das Deutschlandticket dem Mitarbeiter zusätzlich zum ohnehin geschuldeten Arbeitslohn steuerfrei zur Verfügung gestellt wird (vgl. § 9 Abs. 1 Nr. 4 Satz 5 EStG i.V.m. § 41b Abs. 1 Nr. 6 EStG).

Die Minderung der Entfernungspauschale (und damit auch die Pflicht zur Angabe in der Lohnsteuerbeschei­nigung) unterbleibt allerdings, wenn der Arbeitgeber auf die Steuerfreiheit nach § 3 Nr. 15 EStG verzichtet und den geldwerten Vorteil (im o.a. Beispiel: 10,38 Euro, bzw. 44,68 Euro) mit einem Steuersatz von 25 Prozent zzgl. Solidaritätszuschlag und ggf. Kirchensteuer pauschaliert.

Sowohl der steuerfreie als auch der pauschal besteuerte Betrag müssen im Lohnkonto des Mitarbeiters aufgezeichnet werden. 
(vgl. H 8.1 Abs. 1-4 „Deutschland-Ticket“ LStH)

Im folgenden Schaubild haben wir die lohnsteuerliche Behandlung des Deutschland-Tickets dargestellt.


Für eine größere Darstellung bitte auf die Grafik klicken

​Steuerfreier geldwerter Vorteil bei privater Nutzung eines betrieblichen (Elektro-) Fahrrads

Überlässt der Arbeitgeber dem Mitarbeiter ein (Elektro-) Fahrrad zur privaten Nutzung, ist der geldwerte Vorteil steuerfrei, wenn die Nutzungsüberlassung zusätzlich zum ohnehin geschuldeten Arbeitslohn erfolgt (keine Gehaltsumwandlung) und das (Elektro-) Fahrrad verkehrsrechtlich nicht als Kraftfahrzeug gilt. (§ 3 Nr. 37 EStG)

In den LStH 2024 stellt die Finanzverwaltung nun klar, dass „fahrradtypisches“ Zubehör auch unter die Steuer­befreiung fällt, wenn es fest am Rahmen des Fahrrads oder an anderen Fahrradteilen verbaut ist. Dazu gehören z.B. Fahrradständer, Gepäckträger, Schutzbleche, Klingel, Rückspiegel, Schlösser, Navigationsgeräte, andere angebaute Träger oder modellspezifische Halterungen. Es spielt dabei keine Rolle, zu welchem Zeitpunkt diese mit dem Fahrrad verbaut wurden. Auch nachträglich verbaute Teile fallen unter die Steuerbefreiung.

Nicht begünstigt sind nicht fest verbaute Zubehörteile und Ausrüstung (Helm, Handschuhe, Kleidung, etc.), in modellspezifische Halterungen einsetzbare Geräte (z.B. Smartphone, mobiles Navigationsgerät) oder Gegen­stände (z.B. Fahrradanhänger, Lenker‑, Rahmen‑ oder Satteltaschen oder Fahrradkorb).
(H 3.37 „Zubehör“ LStH 2024)​

BFH: Zweitwohnungsteuer als Kosten der Unterkunft für eine doppelte Haushaltsführung​

Arbeitgeber dürfen ihren Mitarbeitern, die eine beruflich veranlasste doppelte Haushaltsführung haben, die Kosten für die Nutzung der Zweitwohnung/-Unterkunft am Ort der ersten Tätigkeitsstätte bis zu einem Betrag von 1.000 Euro monatlich steuerfrei erstatten (§ 3 Nr. 16 EStG i.V.m. § 9 Abs. 1 Satz 3 Nr. 5 Satz 4 EStG). Im Urteil vom 13.12.2023 (Az. VI R 30/21) bestätigt der BFH die Auffassung der Finanzverwaltung, dass auch die Zweitwohnungssteuer für die Nutzung der Unterkunft gezahlt wird und deshalb in den Höchstbetrag von 1.000 Euro einzubeziehen ist.

BFH: Gewinn aus der marktüblichen Veräußerung einer Mitarbeiterbeteiligung ist kein Arbeitslohn​

Mit Urteil vom 14.12.2023 (Az. VI R 1/21) hat der Bundesfinanzhof (BFH) seine Rechtsprechung bestätigt, dass der Gewinn aus der marktüblichen Veräußerung einer Mitarbeiterbeteiligung kein Arbeitslohn ist. Das gilt auch, wenn die Beteiligung durch den Mitarbeiter zuvor verbilligt erworben worden war. Arbeitslohn liegt nur vor, wenn der Mitarbeiter einen marktunüblichen Veräußerungspreis (Überpreis) erhält, der durch das Arbeitsverhältnis veranlasst ist. 

Beim Erwerb einer Beteiligung ist strikt zwischen dem Erwerbs- und dem Veräußerungsvorgang zu unter­scheiden. Bei Erwerb einer Beteiligung besteht ein geldwerter Vorteil nicht im Erwerb der Beteiligung selbst, sondern in einer ggf. vorliegenden Verbilligung bei Erwerb (Preisnachlass). Daher kann der Erwerb einer Beteiligung zum marktüblichen Preis keinen geldwerten Vorteil darstellen. 

Was den Veräußerungsvorgang einer Beteiligung angeht, begründet die Veräußerung zu einem marktüblichen Preis keinen geldwerten Vorteil. Ein geldwerter Vorteil aus dem Arbeitsverhältnis entsteht bei Veräußerung nur dann und insoweit, wie der Mitarbeiter für die veräußerte Beteiligung aufgrund seines Beschäftigungs­verhältnisses einen marktunüblichen Überpreis erhält. Nur dann kann dieser durch das Arbeitsverhältnis veranlasst sein. 

Im Gegensatz dazu liegt nach ständiger Rechtsprechung des BFH keine Veranlassung durch das Arbeits­verhältnis und somit kein Arbeitslohn beim Veräußerungsvorgang vor, wenn eine Zuwendung wegen anderer Rechtsbeziehungen oder wegen sonstiger, nicht auf dem Dienstverhältnis beruhender Beziehungen zwischen Mitarbeiter und Arbeitgeber gewährt wird. Dann scheiden Einkünfte aus nichtselbständiger Arbeit aus und es liegen Einkünfte aus einer anderen Einkunftsart vor.

Im Urteilfall hatte der Mitarbeiter mit dem Erwerb der Beteiligung (an einer sog. Manager KG) ein zivil­rechtliches Sonderrechtsverhältnis begründet, das neben seinem Arbeitsverhältnis zu der GmbH bestand. Dieses war ernsthaft und zivilrechtlich wirksam vereinbart und wurde dementsprechend durchgeführt. Dem Mitarbeiter standen nach dem Inhalt der Gesellschaftsverträge die wesentlichen Kontroll-, Stimm-, Mitwirkungs- und Gewinnbezugsrechte als Kommanditist zu.
 
In dieser gesellschaftsrechtlich durchgeführten Beteiligung liegt der Unterschied zum Sachverhalt des nicht veröffentlichten BFH-Urteils vom 3.7.2019 (Az. VI R 12/16). In diesem wurde eine Beteiligung nämlich gesellschaftsrechtlich gerade nicht eingeräumt und durchgeführt, sondern blieb lediglich ein schuldrechtliches Versprechen auf Teilhabe am Erlös aus einer späteren Veräußerung von Geschäftsanteilen. Die Gesellschafts­anteile an sich verblieben allerdings im Eigentum der Person, die dem anderen das Versprechen auf Erlös​​­teilhabe gab. In diesem Urteil kam der BFH zum Ergebnis, dass die Zahlung im Zeitpunkt des Zuflusses Arbeitslohn darstellt. 

Auch die im Urteilsfall bei Ausscheiden aus dem Arbeitsverhältnis vereinbarten „Good- und Bad-Leaver“-Klauseln stehen dem zivilrechtlichen Sonderrechtsverhältnis nicht entgegen. Denn solche Klauseln sind im Rahmen von Mitarbeiterbeteiligungsprogrammen üblich. Auch wenn sie die Beteiligung an den Fortbestand des Arbeitsverhältnisses knüpfen, sind sie nicht geeignet, einer bestehenden Beteiligung ihren eigenständigen Rechtscharakter zu nehmen. 

BFH zur Pauschalversteuerung nach § 37b EStG bei VIP-Logen

Der Bundefinanzhof (BFH) hat zur Pauschalierung der Einkommensteuer nach § 37b EStG bei VIP-Logen entschieden, dass die unentgeltliche Zurverfügungstellung des Platzes für die Veranstaltung an Gäste und Mitarbeiter jeweils eine Sachzuwendung ist, die nach § 37b EStG pauschal versteuert werden kann, dass Aufwendungen für leer bleibende Plätze dabei nicht zu berücksichtigen sind und dass die Aufwendungen für die Plätze im Wege sachgerechter Schätzung ermittelt werden können. Letzteres gilt auch für einen darauf entfallenden Werbeanteil (vgl. BFH-Urteil vom 23.11.2023, Az. VI R 15/21). 

Im Urteilsfall hatte ein Unternehmen in einer Veranstaltungsstätte eine VIP-Loge mit zwölf Sitzplätzen gemietet. Der Mietvertrag beinhaltete die Nutzung der Loge, wobei Bewirtungsleistungen nicht vom Vertrag umfasst waren. Werbemaßnahmen waren vertraglich erlaubt und wurden vom Unternehmen bei den Veranstaltungen auch durchgeführt. Das Unternehmen lud Geschäftspartner in die VIP-Loge ein. Diese wurden von Mitarbeitern während der Veranstaltung betreut. Eine interne Anweisung sah vor, dass die Betreuenden die Gäste zu empfangen hatten, die separat abzuwickelnden Essensbestellungen durchführen mussten sowie darauf zu achten hatten, dass ausreichend Flyer und T-Shirts des Unternehmens auslagen und ein Unternehmens-Video abgespielt wurde. Die Teilnahme an der Veranstaltung war für sie als Arbeitszeit behandelt worden.

Das Unternehmen teilte die Aufwendungen für die Loge für Zwecke der Versteuerung nach dem sog. VIP-Logen-Erlass des Bundesministeriums der Finanzen (BMF) vom 22.8.2005 (BStBl. I 2005, S. 845) zunächst in 40 Prozent Werbung, 30 Prozent Geschenk und 30 Prozent Bewirtung auf. Da Bewirtungskosten nicht vom Nutzungsvertrag der VIP-Loge umfasst waren, teilte es den 30 Prozent - Anteil für Bewirtung weiter im Verhältnis 4:3 (Werbung zu Geschenk) auf, so dass sich ein Werbeanteil von 57 Prozent der Gesamtauf​­wendungen und ein Geschenkeanteil von 43 Prozent ergab. Für diesen meldete das Unternehmen pauschale Einkommensteuer nach § 37b EStG an, wobei es den Umfang für die betreuenden Mitarbeiter noch einmal modifizierte. 

In einer Lohnsteuer-Außenprüfung stimmte das Finanzamt dem vom Unternehmen gefundenen Aufteilungs­maßstab nicht zu und nahm einen Anteil von 25 Prozent für Werbung und 75 Prozent für Geschenke an. Das Finanzgericht (FG) gab dem Unternehmen in seiner dagegen erhobenen Klage teilweise statt und ermittelte die Aufwendungen je Logenplatz anhand einer Schätzung in Höhe des Preises einer Einzel-Eintrittskarte (höchste Preiskategorie) mit einem VIP-Zuschlag von 5 Euro. Aufwendungen für nicht genutzte Logenplätze wurden nicht und Aufwendungen für die Betreuer wurden zu Hälfte angesetzt, um dem betrieblichen Interesse an der Anwesenheit der Betreuer Rechnung zu tragen. Für den Werbeanteil kürzte das FG den verbleibenden Betrag um einen Anteil i.H.v. 40 Prozent (in Anlehnung an den VIP-Logen-Erlass). Dagegen wendet sich das Finanzamt im Revisionsverfahren.

Der BFH stellt in seiner Revisionsentscheidung klar, dass die Pauschalierung nach § 37b EStG nur solche Zuwendungen erfasst, die beim Empfänger zu einkommensteuerpflichtigen Einkünften führen. Denn § 37b EStG begründet keinen weiteren Einkommensteuertatbestand. Grundsätzlich ist dies für den Geschenkanteil bei der Gruppe der eingeladenen Geschäftspartner und der Mitarbeiter, die nicht im ganz überwiegenden eigen­betrieblichen Interesse des Arbeitgebers an den Veranstaltungen teilnehmen, der Fall. 

Der Geschenkanteil der Gruppe der betreuenden Mitarbeiter ist dagegen nicht nach § 37b EStG zu versteuern, soweit diese an der Veranstaltung im überwiegend eigenbetrieblichen Interesse des gastgebenden Unterneh­mens teilnahmen. Denn dann liegt dem Grunde nach kein Arbeitslohn vor. Da das Unternehmen gegen den hälftigen Ansatz der Kosten des FG keine Revision eingelegt hatte, blieb es insoweit bei der Versteuerung, auch wenn der BFH anmerkte, dass nach Aktenlage durchaus auch vieles dafür gesprochen hätte, die auf die Betreuer entfallenden Kosten in voller Höhe nicht zu versteuern. Weiterhin führt der BFH aus, dass die Aufwendungen für den einzelnen Platz pro Veranstaltung (= Zuwendung) zu ermitteln und Grundlage der Pauschalversteuerung sind. 

Bemessungsgrundlage sind alle Aufwendungen des Steuerpflichtigen einschließlich Umsatzsteuer. Insofern geht § 37b EStG in seinem Anwendungsbereich der Bewertungsvorschrift des § 8 Abs. 2 S. 1 EStG vor. Dabei bietet der § 37b EStG auch keine Rechtsgrundlage dafür, einzelne Aufwendungen aus der Bemessungs­grundlage auszunehmen. In die Bemessungsgrundlage sind daher zunächst alle Einzelkosten einzubeziehen, die der Zuwendung an den Empfänger direkt zuzuordnen sind. Darüber hinaus ist auch der auf die Zuwendung entfallende Anteil an einer Gesamtleistung einzubeziehen. 

Aufgrund der Vielzahl der Veranstaltungen, die in der Loge stattgefunden hatten, musste im Wege einer Schätzung ermittelt werden, welcher Anteil der vom Unternehmen getragenen Aufwendungen auf die einzelne Sachzuwendung, d.h. den einzelnen Logenplatz entfällt. Erst nachdem alle Aufwendungen des Steuer­pflichtigen einschließlich Umsatzsteuer für die einzelne Sachzuwendung (Platz) ermittelt wurden, können Aufwendungen für leer gebliebene Plätze oder nicht besuchte Veranstaltungen aus der Pauschalversteuerung ausgenommen werden.

Um den Werbeanteil – der ebenfalls nicht zu einer Sachzuwendung führt -  zu ermitteln, hat der BFH die Berechnung des FG, das diesen im Wege einer Schätzung in Höhe von 40 Prozent der den Geschäftspartnern zur Verfügung gestellten Plätze ermittelt hatte, als sachgerecht beurteilt. Bei den Mitarbeitern zur Verfügung gestellten Plätzen wurde aber keine Kürzung um einen Werbeanteil vorgenommen, da nach Auffassung des BFH gegenüber den Mitarbeitern Werbemaßnahmen des Arbeitgebers nicht in Betracht kommen.

Der BFH macht außerdem klar, dass er als Revisionsinstanz an die Schätzung von Besteuerungsgrundlagen durch das Finanzgericht nach § 118 Abs. 2 FGO grundsätzlich gebunden ist, weil diese zu den tatsächlichen Feststellungen gehören. Eine Überprüfung durch den BFH ist auf Rechtsfehler beschränkt (Verstoß gegen anerkannte Schätzungsgrundlagen, allgemeine Erfahrungssätze oder Denkgesetze). Nach § 162 Abs. 1 S. 2 AO i.V.m. § 96 Abs. 1 S. 1 Halbsatz 2 FGO sind für eine Schätzung alle Umstände zu berücksichtigen, die für sie von Bedeutung sind. Die Schätzungsergebnisse müssen schlüssig, wirtschaftlich möglich und vernünftig sein. Dabei sind das Finanzamt sowie das Finanzgericht in der Wahl der Schätzungsmethode grundsätzlich frei. Allerdings ist § 5 AO in Verbindung mit dem Grundsatz der Verhältnismäßigkeit zu beachten. Danach ist die Wahlfreiheit des Finanzamts bzw. des Finanzgerichts bei der Auswahl zwischen mehreren in Betracht kommenden Schätzungsmethoden nach den für die Ausübung des pflichtgemäßen Ermessens geltenden Grundsätzen eingeschränkt. Dabei sind auch Verhältnismäßigkeitserwägungen zu beachten. Das heißt, jede Schätzung hat zum Ziel, Besteuerungsgrundlagen mit Hilfe von Wahrscheinlichkeitsüberlegungen so zu bestimmen, dass sie der Wirklichkeit möglichst nahekommen. Kommt daher eine bestimmte Schätzungs­methode diesem Ziel voraussichtlich näher als eine andere, ist die erstgenannte nach dem BFH unter Ermessensgesichtspunkten vorzugswürdig. Im vorliegenden Fall kam der BFH zum Ergebnis, dass die Schätzung des Werbeanteils durch das Finanzgericht nicht rechtsfehlerhaft war.

Das Urteil zeigt, wie wichtig eine gute Dokumentation von Kundenveranstaltungen ist. Das Unternehmen konnte – trotz der Vielzahl von Veranstaltungen – darlegen, welche Veranstaltungen gar nicht besucht worden waren, bzw. wie viele Logenplätze frei geblieben waren (so dass insoweit eine Versteuerung nicht erforderlich war) und wie viele Mitarbeiter und externe Gäste an den jeweiligen Veranstaltungen teilgenommen hatten. Wegen der sehr guten Dokumentation der Betreuungsaufgaben während der Veranstaltungen und der Anrechnung auf die Arbeitszeit hätte der BFH die Aufwendungen für die als Gastgeber teilnehmenden Mitarbeiter vermutlich von der Versteuerung ausgenommen und ein ganz überwiegendes eigenbetriebliches Interesse des Arbeitgebers an der Teilnahme dieser Mitarbeiter anerkannt, wenn diese Frage Gegenstand des Revisionsverfahrens gewesen wäre. 

Unternehmen, die während der Fußball-EM im Sommer 2024 Geschäftsfreunde und Mitarbeiter in VIP-Logen einladen oder Business-Seats anmieten, sollten das Urteil ebenfalls im Blick haben. Bei solchen Großevents ist in den angebotenen Hospitality-Paketen im Regelfall kein Werbeanteil enthalten, so dass die Aufteilungs­regelung der Rz. 14 des sog. VIP-Logenerlasses (BMF-Schreiben vom 22.8.2005, BStBl. 2005 I, 845) nicht anwendbar ist. Zur Fußball-WM 2006 in Deutschland hatte die Finanzverwaltung einen eigenen Aufteilungs­maßstab festgelegt, nach dem die Bewirtung pauschal mit 30 Prozent, maximal 1.000 Euro der Kosten des jeweiligen Hospitality-Pakets herausgerechnet werden konnte (vgl. BMF-Schreiben vom 30.3.2006, BStBl. 2006 I, 307). Ob es eine vergleichbare Regelung für die anstehende EM 2024 geben wird, ist derzeit nicht bekannt.

BFH: Unterkunfts- und Verpflegungsleistungen sind nicht nach § 3 Nr. 34 EStG steuerfrei

Nach § 3 Nr. 34 EStG sind Leistungen des Arbeitgebers zur Verbesserung des allgemeinen Gesundheits­zustands und der betrieblichen Gesundheitsförderung, die hinsichtlich Qualität, Zweckbindung und Zielge­richtetheit den Anforderungen der §§ 20 und 20a SGB V genügen, bis zu einem Betrag von 600 Euro im Kalenderjahr steuerfrei. Die Maßnahmen müssen zusätzlich zum ohnehin geschuldeten Arbeitslohn gewährt werden (keine Gehaltsumwandlung).
Unter die Steuerfreiheit fallen z.B. 
        • zertifizierte Präventionskurse,
        • nicht zertifizierte Präventionskurse des Arbeitgebers, soweit bestimmte Voraussetzungen vorliegen und
        • Leistungen betrieblicher Gesundheitsförderung im Handlungsfeld "gesundheitsförderlicher Arbeits- und Lebensstil".

Im Urteil vom 23.11.2023 (VI R 24/21) entschied der BFH, dass mit Präventionsleistungen im Zusammenhang stehende unentgeltliche oder vergünstigte Unterkunfts- und Verpflegungsleistungen des Arbeitgebers regelmäßig nicht nach § 3 Nr. 34 EStG steuerfrei sind.

Im Urteilsfall ermöglichte eine gemeinnützige GmbH ihren Mitarbeitern die Teilnahme an Gesundheitstagen, bei denen auch Unterkunft und Verpflegung vergünstigt angeboten wurden. Sie betrachtete die Gesundheits­maßnahme und den Vorteil aus der vergünstigten Unterkunfts- und Verpflegungsleistung als ein Ganzes und wertete dies als steuerfreien Arbeitslohn gemäß § 3 Nr. 34 EStG. Das Finanzamt war jedoch der Ansicht, dass Unterkunft und Verpflegung nicht steuerfrei seien. Der BFH bestätigte dies, da die Übernachtungs- und Verpflegungsleistungen weder den allgemeinen Gesundheitszustand der Mitarbeiter verbessern noch die Gesundheit fördern würden. Sie seien in § 3 Nr. 34 EStG auch nicht als begünstigte Leistung genannt. Die Kosten für Unterkunft und Verpflegung als Nebenleistung zu ambulant erbrachten Vorsorgeleistungen sind in § 23 Abs. 2 Satz 2 SGB V geregelt, auf den § 3 Nr. 34 EStG nicht Bezug nimmt. 

Änderungen im Einwanderungsrecht – FEG 2.0​

Das neue Fachkräfteeinwanderungsgesetz stellt eine erneute, teils signifikante, Änderung in der deutschen Einwanderungspolitik dar und zielt darauf ab, dem akuten Mangel an qualifizierten Fachkräften in Deutschland zu begegnen. Durch die Schaffung neuer Regelungen und die Modifizierung bestehender Vorschriften wird das Ziel verfolgt, für potenzielle Einwanderer aus Nicht-EU-Ländern Deutschland als Arbeits- und Lebensmittel­punkt international wettbewerbsfähiger zu machen. So werden separate Regelungen zur Erteilung von Aufent­haltstiteln für Pflegehilfskräfte aus Drittstaaten mit deutscher oder in Deutschland anerkannter Ausbildung im Pflegebereich eingeführt und erleichterter Arbeitsmarktzugang für Personen mit ausgeprägter berufsprak­tischer Erfahrung ermöglicht. Schnellere Erteilung von Niederlassungserlaubnissen und erleichterter Familiennachzug für Fachkräfte werden möglich sein. Auch für ausländische Studierende werden erweiterte Beschäftigungsmöglichkeiten erreichbar sein. Darüber hinaus wurde die Einkommensgrenze zur Erteilung einer Blauen Karte EU abgesenkt und eine punktebasierte Chancenkarte soll Fachkräften mit Potential die Einwanderung nach Deutschland, auch ohne konkretes Arbeitsplatzangebot, erleichtern. Diese Maßnahmen sollen nicht nur den Fachkräftemangel in essenziellen Bereichen wie IT, Pflege und Handwerk mindern, sondern auch das Image Deutschlands als weltoffenes Land stärken. Ergänzt werden sie durch eine Vereinfachung bei der Anerkennung ausländischer Berufsabschlüsse und durch verstärkte Anreize für die Bildungsmigration, um die Zuwanderung von qualifizierten Fachkräften zusätzlich zu fördern. 

Die Änderungen im Rahmen des FEG 2.0 erfolgen in drei Etappen: Die Implementierung der Änderungen nahm ihren Anfang im November 2023 mit den Neuheiten hinsichtlich der Blauen Karte EU und Einreise von Fachkräften. Im März 2024 folgte die Änderungen bei der Einreise zur Anerkennung ausländischer Qualifi­kationen, bei Beschäftigung von Fach- und Arbeitskräften, Familiennachzug und bei Beschäftigung von Studierenden. Die dritte Stufe folgt zum 1. Juni mit der Einführung der Chancenkarte.

Auf kurze bis mittlere Sicht könnte das Gesetz dazu beitragen, den akuten Fachkräftemangel zu lindern. Für eine nachhaltige Entwicklung des Arbeitsmarktes sind jedoch langfristige Strategien erforderlich, die die Förderung und Qualifizierung inländischer Arbeitskräfte in den Mittelpunkt stellen und Verwaltungsverfahren wesentlich beschleunigen.

​Die Modernisierung des Staatsangehörigkeitsrecht - Kernpunkte der Reform​​

Das vom Deutschen Bundestag beschlossene Gesetz zur Modernisierung des Staatsangehörigkeitsrechts (StARModG) wurde am 26.3.2024 im Bundesgesetzblatt verkündet. Das Gesetz zur Modernisierung des Staatsangehörigkeitsrechts tritt in wesentlichen Teilen am 27.6.2024 in Kraft. Damit soll eine dauerhafte Bleibeperspektive nicht nur für hochqualifizierte Arbeitskräfte entstehen, sondern auch für Menschen mit Einwanderungsgeschichte, die bereits seit vielen Jahren in Deutschland leben und nicht die deutsche Staatsbürgerschaft besitzen.

Mehrstaatigkeit ist generell möglich 

Ein entscheidender Aspekt der Modernisierung ist die generelle Zulassung der Mehrstaatigkeit. Gemäß den neuen Bestimmungen wird die Möglichkeit, mehrere Staatsangehörigkeiten zu besitzen, erleichtert. Einbürge­rungsbewerber können ihre bisherige Staatsangehörigkeit bei der Einbürgerung behalten. Künftig wird von ihnen nicht mehr verlangt, einen Teil ihrer Identität aufzugeben. Insbesondere Personen, die durch Geburt mehrere Staatsangehörigkeiten erworben haben, sollen nicht mehr gezwungen werden, sich im Alter von 21 Jahren für eine Staatsbürgerschaft zu entscheiden. Zusätzlich entfällt mit der Einführung eines neuen Verfahrens zur nachträglichen Einbürgerung für Personen, die bereits seit langem in Deutschland leben und enge familiäre Bindungen zum Land haben, die Erforderlichkeit des Ablegens der vorherigen Staatsbürger­schaft. Es hängt dann ausschließlich vom Staatsangehörigkeitsrecht des Herkunftsstaates ab, ob die bisherige Staatsangehörigkeit beibehalten werden kann oder möglicherweise mit dem Erwerb der deutschen Staatsangehörigkeit verloren geht. 

Beschleunigtes Einbürgerungsverfahren

Eine weitere entscheidende Veränderung betrifft die Beschleunigung des Einbürgerungsprozesses für bestim­mte Personen. Menschen, die Deutschland zu ihrem Lebensmittelpunkt gemacht haben und enge familiäre Bindungen zum Land haben sowie bestimmte Integrationskriterien erfüllen, erhalten die Möglichkeit, schneller die deutsche Staatsbürgerschaft zu erwerben. Somit soll eine Einbürgerung in der Regel bereits nach einem Aufenthalt von fünf statt bisher acht Jahren möglich sein, bei besonderen Integrationsleistungen auch schon nach drei Jahren. Zudem soll hinsichtlich der Gastarbeitergeneration sowie die zu ihnen im zeitlichen Zusammenhang nachgezogenen Ehegatten ein Nachweis mündlicher Sprachkenntnisse für eine Einbürgerung genügen. Für die Angehörigen der Gastarbeitergeneration sowie die sogenannten Vertragsarbeiter der ehemaligen DDR und deren im zeitlichen Zusammenhang nachgezogenen Ehegatten ist das Ablegen des Einbürgerungstest nicht mehr notwendig.

Erleichterter Ius-soli-Erwerb

In Deutschland geborene Kinder ausländischer Eltern erhalten künftig vorbehaltlos die deutsche Staatsange­hörigkeit und können die Staatsangehörigkeit ihrer Eltern behalten, wenn ein Elternteil seit mehr als fünf Jahren rechtmäßig in Deutschland lebt und ein unbefristetes Aufenthaltsrecht besitzt. Mit dem neuen Gesetz entfällt die Optionsregelung komplett. Die erforderliche Aufenthaltszeit des maßgeblichen Elternteils wird von acht Jahre auf fünf Jahre verkürzt. Dadurch erhalten mehr in Deutschland geborene Kinder ausländischer Eltern ohne Vorbehalte die deutsche Staatsangehörigkeit durch Geburt.

Bekenntnis zum Grundgesetz

Durch die Einführung des Satzes in § 10 Abs. 1 Satz 3 des Staatsangehörigkeitsgesetzes wird explizit geregelt, dass Handlungen oder Äußerungen, die „antisemitische, rassistische oder sonstige menschenverachtende“ Motive aufweisen, unvereinbar mit der freiheitlichen demokratischen Grundordnung sind. Solche Handlungen führen zum Ausschluss einer Einbürgerung.

Das neue Staatsangehörigkeitsgesetz spiegelt die Bemühungen der Regierung wider, eine ausgewogene und zeitgemäße Staatsangehörigkeitspolitik zu verfolgen und Vielfalt als Stärke begreift. Die durch das Gesetz folgende erleichterte Integration deutet darauf hin, dass die vereinfachten Einbürgerungsverfahren zu einem Anstieg der Anträge und somit zu einer Überlastung der Behörden führen. Es bleibt abzuwarten, wie sich diese Änderungen auf die Gesellschaft und die Einwanderungspolitik Deutschlands auswirken werden. 

​Update zu grenzüberschreitender Telearbeit  ​

Die letzten Jahre haben gezeigt, dass einige berufliche Tätigkeiten aufgrund fortgeschrittener Digitalisierung bzw. neuer Technologien nicht nur aus dem Büro, sondern von überall (z.T. über Ländergrenzen hinweg) gut ausgeübt werden können. Auch nach der Pandemie widmet sich die EU weiterhin dem Thema der sogenannten grenzüberschreitenden Telearbeit und sieht positive Effekte in Bezug auf Lebensqualität, flexibles Arbeiten sowie in Sachen Nachhaltigkeit.

Nun gilt es den Compliance Rahmen an grenzüberschreitende Telearbeitende neu zu definieren. Wir wollen nun den Fokus auf die Mitarbeitenden halten, deren Wohnsitzstaat dauerhaft nicht mit dem Land des Arbeitgebers übereinstimmt. Den Anfang hat man im Bereich der Sozialversicherung mittels Leitlinien zur Telearbeit und der Rahmenvereinbarung über die grenzüberschreitende Telearbeit zum 01.07.2023 bereits geschafft; aktuell haben 20 Länder diese unterzeichnet - zuletzt Italien. Eine stets aktualisierte Übersicht finden Sie hier: Cross-border telework in the EU, the EEA and Switzerland | Federal Public Service - Social Security.

Weiterhin in Diskussion ist die Frage der Besteuerung (Körperschafts- als auch Lohnsteuer) im Falle grenzüber­schreitender Telearbeit, d.h. die Regelungen betreffen Arbeitgebende und Arbeitnehmende gleichermaßen. In manchen Ländern bzw. Regionen, die bereits heute viele Grenzgänger aufweisen, wurden schon länder­spezifische Lösungen z.B. Schweiz und Frankreich gefunden. Insbesondere Deutschland hat mit dem Wachs­tumschancengesetz (siehe auch Newsletter: Wachstumschancengesetz – die lohnsteuerlichen Änderungen​​​) eine Regelung für beschränkt Steuerpflichtige nach nationalem Recht geschaffen, hierbei bleibt die Besteuerung in Deutschland, sofern der Arbeitnehmende seine Telearbeit im Wohnsitzstaat ausübt. Dies setzt jedoch auch eine entsprechende Regelung im Doppelbesteuerungsabkommen voraus. ​​​​​

Für die EU als Binnenmarkt sowie vor dem Hintergrund der An- bzw. Herausforderungen des Arbeitsmarktes sucht der Europäische Wirtschafts- und Sozialausschuss nach überregionalen Lösungen.
Folgende Empfehlungen werden u.a. zurzeit diskutiert:
  • Anhebung der Obergrenze für Telearbeit ohne steuerliche Folgen von 20 auf 96 (Arbeits-) Tage pro Jahr
  • Ausschließliche Besteuerung von Einkünften aus unselbständiger Arbeit als Lohneinkommen am Sitz des Arbeitgebers
  • Aufteilung der Steuereinnahmen durch die jeweiligen Finanzbehörden entweder auf Basis des tatsächlichen Aufenthaltes oder eines näher zu definierenden makro-ökonomischen Schlüssels​

Insbesondere der Aspekt der Steuerverteilung zur Finanzierung des jeweiligen Staates bleibt spannend.​

GMC-Neuzugang 

Seit 1. März 2024 verstärkt Katharina Seitenberger unser Global Mobility Consulting Team als Associate Partnerin am Standort Nürnberg. In Ihrer Arbeit bringt sie Ihre langjährige Berufserfahrung im Bereich HR Global Mobility sowohl auf der Unternehmens- als auch auf der Beratungsseite ein. Bei Rödl & Partner verantwortet Katharina Seitenberger den Bereich HR Advisory und ergänzt somit unser bestehendes Compliance Portfolio um die operative als auch strategische HR-Beratung grenzüberschreitender Mitarbeiter​­einsätze. 

Details stellen wir Ihnen in unserer nächsten Ausgabe vor.

Bei Fragen oder Anliegen zögern Sie bitte nicht auf sie zuzugehen: katharina.seitenberger@roedl.com oder +49 911 9193 1296.

Aus dem Newsletter

Kontakt

Contact Person Picture

Thorsten Beduhn

Rechtsanwalt, Steuerberater, Diplom-Kaufmann

Partner

+49 911 9193 1915

Anfrage senden

Profil

Contact Person Picture

Susanne Weber

Steuerberaterin, Diplom-Finanzwirt (FH)

Partner

+49 89 928780 537

Anfrage senden

Podcast-Folge

TAX UNPLUGGED

„Es gibt Geschickte und Gesandte“ – Global Mobility Consulting nach Art des Hauses
Befehle des Menübands überspringen
Zum Hauptinhalt wechseln
Deutschland Weltweit Search Menu